我国良性前列腺增生(benign prostatic hyperplasia,BPH)的患病率逐渐增加,并且发病年龄逐渐减小,有年轻化的趋势.手术治疗是BPH的主要治疗方式,其中经尿道前列腺电切术(transurethral resection of the prostate,TURP)是手术治疗的“金标准”.TURP对于中等大小体积前列腺的患者疗效最好且并发症最少.但对于小体积前列腺的患者容易出现腺体切除过多而导致术后疗效不佳;对于大体积前列腺的患者由于电切效率低下,手术时间延长,会增加麻醉和术后并发症发生的概率.随着医疗技术的进步,离子双极和激光,球囊扩张等技术应用于BPH的手术治疗.本文就BPH的微创手术方式进展进行综述.
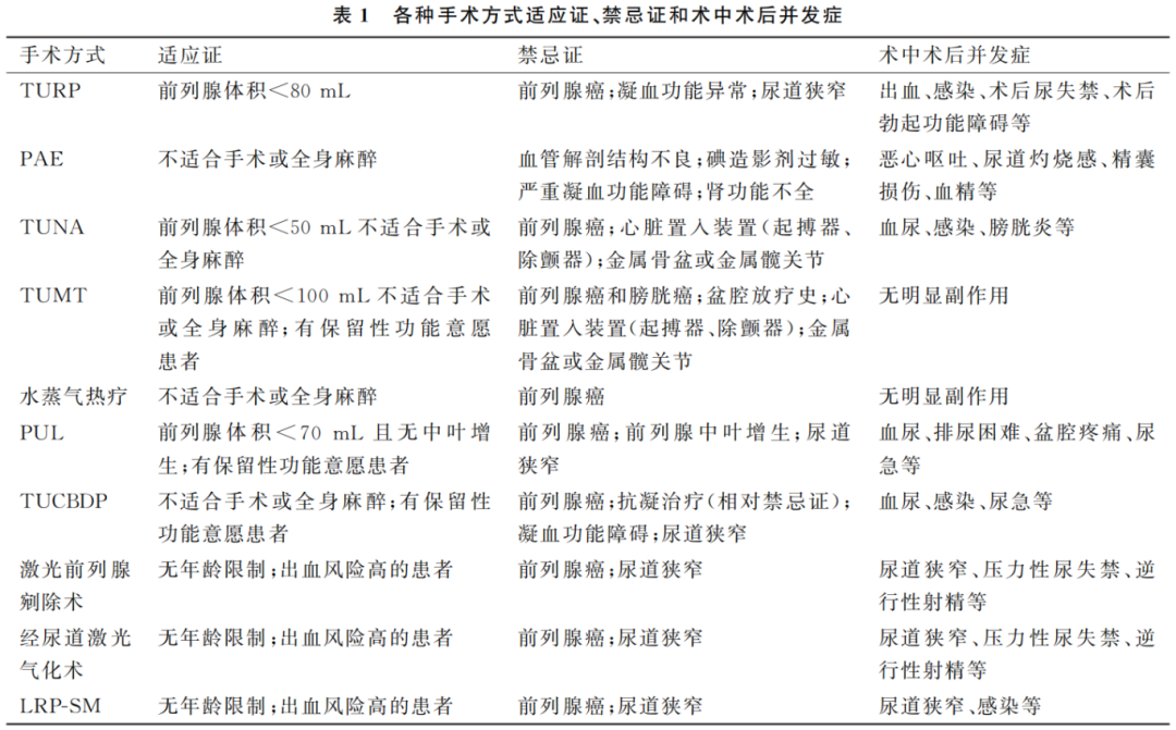
良性前列腺增生(BPH)与良性前列腺梗阻(BPO)、膀胱出口梗阻(BOO)是导致男性下尿路症状(LUTS)的重要原因.部分患者保守治疗效果只能在一定时间内改善症状,但最终LUTS仍会逐渐加重,降低患者的生活质量,最终需要手术治疗.BPH的微创手术方式随着技术的发展不断丰富.本文就BPH的微创手术方式进展进行综述. 经尿道前列腺电切术(TURP)是BPH手术的金标准.TURP对于中等大小的BPH患者较为适用.TURP在远期治疗效果上与前列腺开放手术相比无明显差异.但TURP出现术后出血、感染、性功能损害等并发症的概率高于开放手术.因而,为了减少BPH患者术后并发症的发生概率、增加手术治疗效果,我们仍然需要探索其他手术方式. 传统TURP应用的是等离子单极,在电切时能达到400℃高温并对尿道和膀胱组织造成损伤,增加了周围组织的出血,模糊了手术视野,止血时间被迫延长.但应用离子双极后,电切温度稳定在40~70℃,并且热穿透效果差,对周围组织的损伤显减小,出血量减少、止血时间减少、手术时间明显缩短.有研究表明双极电凝技术与单极电凝相比更加安全.但对于大体积腺体(>80g)或是伴有心脑血管等疾病的BPH患者来说,手术时间显著延长,术中出血量明显增加,对患者而言,手术风险明显增加. (prostate artery embolization,PAE)是一种微创介入手术.在局部麻醉下,利用微导管通过股动脉对前列腺主要血供进行栓塞,诱发前列腺组织缺血坏死和前列腺腺体萎缩,减轻前列腺梗阻情况从而改善排尿困难症状,达到治疗梗阻的目的.DeMeritt等首次发现:PAE术后患者在国际前列腺症状评分(IPSS)、最大尿流率(Qmax)、生活质量(qualityoflife,QoL)评分上有明显改善并且对患者性功能无明显影响.deAssis等研究发现,对35例大体积前列腺(>80g)的患者进行PAE,患者在IPSS和QoL两方面上均有改善.Knight等进行meta分析发现,PAE在改善患者QoL方面与TURP相当,但PAE术后患者并发症发生率更低,患者住院时间更短,恢复更快.Abt等对PAE和TURP两组患者进行对比研究发现,PAE的手术时间长于TURP,但在术中出血量、住院时间和术后并发症发生率上均有优势.但是不同患者前列腺动脉和侧支循环数量变化较大,位置也不尽相同,并且与前列腺动脉相连接的腹腔血管错综复杂,对术者技术、经验要求较高,对患者的术后效果有不同程度影响.PAE术后综合征主要有尿道灼烧感、恶心呕吐等症状,但均可自行恢复.PAE对性方面的影响主要为精囊损伤,发生率为16%,有会阴痛、射精痛及血精等症状,一般持续30d左右.Wong等研究表明,PAE对患者勃起功能不但没有影响,反而有一定的改善.32%的男性在PAE术后勃起功能有不同程度的改善.PAE与血管成像技术联合应用可以显著降低PAE并发症发生率.Bagla等研究发现,在费用问题上由于PAE治疗无须麻醉,所以费用只有TURP的三分之一.但是由于缺乏长期研究数据,并不能确定PAE的长期疗效和可行性. (transurethral needleablation,TUNA)又称为经尿道针切术,是利用490kHz电极以射频的方式在局麻下通过经尿道途径向前列腺组织输送能量,使细胞内温度升高到70~110℃,破坏细胞组织并最终引起前列腺组织坏死.随着技术的发展,TUNA设备的输出功率可以根据组织的实时温度进行动态调节,避免相邻组织出现热损伤.与TURP相比,TUNA无须麻醉,有效减少了治疗费用并且避免了麻醉并发症的出现.对于药物治疗无效不愿意手术或是身体条件不适合手术的患者来说是一种有效的替代方案.Hill等的研究证明了TUNA的安全性,副作用少于TURP.在术后4年的随访中,TURP在LUTS的改善程度上优于TUNA.但在5年的随访中,TUNA的LUTS改善情况与TURP相当. 经尿道微波治疗(transurethral microwave thermotherapy,TUMT)是在经腹或经直肠超声引导下通过尿道放置治疗导管,通过导管发射915~1296mHz的高频能量,能量产生具有震荡磁场和电场的电磁辐射.组织吸收电磁辐射后,其细胞内的水分子加速运动导致前列腺组织凝血变硬坏死.吸收辐射后的前列腺组织凝固变硬坏死脱落并随尿液排出体外,在此过程中前列腺体积缩小,LUTS得以改善.Franco等的研究表明TUMT在安全性和有效性上与TURP相当,且副作用的发生率明显低于TURP.Hoffman等的研究表明在改善LUTS方面,TUMT的治疗效果不如TURP.总而言之,TUMT在改善LUTS面不如TURP,但在副作用发方生率和费用上优于TURP. 水蒸气热疗是通过高温水蒸气使前列腺组织细胞坏死来治疗LUTS的一种微创疗法.目前水蒸气疗法依靠的是Rezum系统,该系统旨在不损伤尿道和正常前列腺解剖结构的情况下实现BPH组织的消融.该系统包括射频发生器、自带集成30°膀胱镜镜片的一次性经尿道涂药器、聚醚醚酮(PEEK)针和盐水冲洗器.射频发生器可以将无菌水气化并控制传输到目标组织能量的大小.术者操控经尿道涂药器在直视下将KEEP针插入增生的前列腺腺体中.使用KEEP针头将无菌盐水蒸气以10mm的固定深度注入并持续9s.在2次注入水蒸气间隙时用盐水冲洗清洁视野和降低腔内温度.研究表明水蒸气疗法治疗后IPSS、QoL和Qmax在第1个月时有显著改善,在第3个月时达到最大值并持续24个月.McVary等的双盲实验结果显示,水蒸气疗法对患者的IPSS评分、QoL和Qmax有显著改善.水蒸气疗法的并发症主要包括:排尿困难(9.11%)、血尿(8.5%)、尿频尿急(9.3%)、急性尿潴留(7.3%)和疑似尿路感染(7.3%),但这些并发症在膀胱镜检查中均可能出现并在197d内自行消退.水蒸气疗法与药物治疗相比可以保留性功能.与TUNA和TUMT这些基于能量传导方式的疗法不同,TUNA与TUMT需要更高的能量来产生温度梯度从而实现组织消融,但水蒸气疗法是通过粒子的布朗运动实现的,水蒸气在接触组织时凝结成液体,释放储存的热量,导致细胞膜立即变性并引起增生前列腺组织细胞凝血性坏死.因此可以在温度梯度不明显时实现传热.这一差异使得水蒸气热疗可以在更短的时间达到使增生前列腺组织细胞坏死所需要的能量,减少手术时间,降低对周围正常组织的损伤. 前列腺悬吊术(prostaticurethral,PUL)是一种在局部麻醉下利用特殊尿道悬吊装置将BPH侧叶进行悬吊和压缩从而挤压前列腺、扩宽尿道、改善患者梗阻症状的微创治疗方法.Zhong等和Das等对PUL和TURP两组患者进行对比研究发现,PUL术后IPSS、Qmax、QoL均有明显改善并且术后5年随访结果仍有治疗效果,未见明显性功能下降情况.虽然PUL在IPSS、Qmax、QoL3个指标上的改善没有TURP明显,但PUL术后恢复时间短且在改善睡眠质量、保留性功能和BPH6指数方面有明显优势.PUL的应用率增长迅速,从2014年的不到1.0%增长到2018年的10.4%,在术后随访中,接受PUL的患者90d内再入院率较低,但2年内再入院率较高. 经尿道柱状水囊前列腺扩开术(transurethral columnar balloon dillatation of the prostate,TUCBDP)是一种利用柱状水囊导管,通过尿道进入放置于膀胱颈部,经肛门指诊确认位置正确后依次注水扩张球囊,挤压并撕裂前列腺从而改善梗阻症状的微创治疗方法.刘甜甜等对TUCBDP患者术前及术后3年疗效进行研究发现,患者术后IPSS、Qmax、QoL、PVR均较术前有明显改善且术后持续性尿失禁发生率低.但肥胖、心脑血管疾病等因素会对手术效果产生负面影响.贾斌等对行TUCBDP的患者进行研究发现,TUCBDP术后患者排尿困难情况明显改善,并且睾酮水平未见明显变化,这说明TUCBDP可明显改善前列腺梗阻症状且对性功能几乎没有影响.但对性功能的影响还需要进一步的研究. 近几年,随着激光技术的不断发展,激光逐渐应用于前列腺的微创治疗.主要应用的激光包括:钬激光、铥激光、绿激光和二极管激光.手术方法主要包括剜除、气化和切除三大类. 经尿道剜除术是通过逆行方式实现腺体整体剥离的一种术式.经尿道激光剜除术的激光主要有钬激光、铥激光、绿激光和二极管激光等.到目前为止,已经有大量临床研究证明激光在治疗BPH上表现出优秀的治疗效果和极高的安全性.经尿道激光剜除术如今也被视为BPH的标准术式. 钬激光前列腺剜除术(holmium laser enucleation of the prostate,HoLEP)是目前临床上较为常见的一种治疗BPH的手术方式.Zhong等和Das等的研究表明HoLEP对BPH的术后治疗效果保持时间和手术风险两方面上均优于TURP,且这种优势不受患前者列腺大小影响.但是Bebi等对HoLEP术后性功能影响的研究发现,HoLEP术后患者出现性功能障碍的风险可能增加.经过HoLEP治疗的患者与TURP术后患者进行对比研究发现,在术后1个月内HoLEP组患者出现更多的射精躯体疼痛感和快感下降,除此之外还发现患者出现性功能障碍的程度与术中使用钬激光能量的大小呈正相关.这说明出现性功能障碍的程度可能与钬激光引起组织损伤的程度有关.对性功能的影响还有待长期随访研究. 铥激光前列腺剜除术(thulium laser enucleation of the prostate,ThuLEP)是近几年来较为流行的一种治疗BPH的微创手术治疗方式.DeCao等对ThuLEP组患者和TURP组患者进行对比研究发现ThuLEP在改善排尿症状方面不弱于ThTURP.虽然ThuLEP手术时间长,但由于铥激光对组织的穿透深度在0.1~0.2mm,这一特性使得ThuLEP操作更加精细,对组织热损伤更小,在降低术后尿管留置时间和住院时间这两方面明显优于TURP.Carmignani等的研究对比了110例接受了ThuLEP的BPH患者术前与术后3~6个月射精和勃起功能,发现ThuLEP术后保留射精功能的患者比例增加了52.7%,这一研究表明ThuLEP有更大的可能保留性功能.Xiao等的研究对比了ThuLEP与HoLEP的临床疗效和安全性,发现ThuLEP在术中剜除时间、围术期出血量、术后1个月Qmax和术后12个月IPSS评分等方面均优于HoLEP. 经尿道激光气化术主要有选择性前列腺气化术(photoselective vaporization of the prostate,PVP)、铥激光前列腺气化术(thulium laser vaporization of the prostate,TLVP)和二极管激光前列腺气化术等.PVP是目前最常用的经尿道激光气化术,Eken等和Mordasini等的研究表明,PVP在IPSS、残余尿、QoL评分、Qmax等方面的改善程度优于TURP,并且激光功率越高可能手术时间越短.TLVP是另一种安全有效的微创治疗方式.宋文等的研究表明,TLVP在改善排尿症状、缩短住院时间、降低并发症方面优于TURP. 激光选择性增生腺体块状切除术(laser resection of the prostate-selective massive,LRP-SM)是一种选择性切除增生明显腺体,适当保留增生不明显腺体,旨在解除梗阻、改善患者排尿困难症状、提高患者生活质量的微创手术方式.常用的二极管激光波长规格有940、980、1470nm,它可以被水和血红蛋白同时吸收,具有良好的切除和止血效果.主要用于LRP-SM的二极管激光规格是1470nm.有研究表明年龄越大,腺体增长速度慢.手术中切除10g腺体与切除15~25g腺体对改善术后患者IPSS评分无影响.王伟等的研究表明LRP-SM在改善患者梗阻症状、缩短手术时间、减少围术期出血量、减少尿失禁发生率方面明显优于TURP. 目前BPH的微创手术方式有TURP、PAE、TUNA、HoLEP等手术方式.各种手术方式适应证、禁忌证和术中术后并发症见表1.但TURP仍是应用时间最长、研究最多的手术.所以TURP目前仍是BPH治疗的金标准.然而,TURP仍有其弊端,如手术时间长、术中出血量大、术后恢复慢、性功能损害等.对于有性功能保留意愿的患者,TURP并不能满足患者的需求;对于高龄基础疾病多或大体积前列腺(>80g)的患者TURP手术风险高、损伤大、并不推荐.PAE随着影像学技术的发展,手术精度越来越高.并且PAE可在局麻下进行,手术风险相对较低且损伤较小,适合于高龄、基础疾病多、大体积前列腺(>80g)的患者.除此之外,PAE也可以与其他微创手术方式配合治疗,在PAE缩小前列腺的基础上再进行其他微创手术,在保证治疗效果的基础上降低了手术风险、减小了术后并发症发生.TUNA、TUMT和水蒸气热疗均属于消融手术,手术要求条件少,可在门诊进行,在短时间内改善排尿症状并且手术损伤小、风险低.但此类手术主要在国外进行,国内并不常见.PUL作为一种创新型的微创手术方法在手术效果和安全性上有突出表现,并且在保留性功能方面有很大优势,特别适用于有保留性功能意愿的且前列腺体积较小的患者,对以中叶增生为主和前列腺体积较大的患者治疗效果不佳.激光剜除术能彻底剜除前列腺且止血效果好、热损伤小、能在短时间内彻底剜除大体积前列腺(>80g),在大体积前列腺的治疗上表现优异.LRP-SM是一种创新型手术方式,能以最小的损伤实现最大的治疗效果,特别适用于有保留性功能意愿的患者和高龄基础疾病多,大体积前列腺(>80g)的患者.各种手术方式特点见表2. 现如今微创治疗已经被证明能够有效改善患者LUTS,虽然TURP仍是治疗BPH的金标准,但患者的情况不尽相同,临床医生只有针对每位患者的特点和需求制定最适合患者的治疗策略,才能以最小的损伤为患者争取最大的利益,并且提升患者的生活质量.为此还需要进一步的临床研究来评估长期个体化治疗方案的可行性和有效性. 文献来源:汪仁昊,潘铁军,谢秋波,等.良性前列腺增生微创手术方式进展[J].临床泌尿外科杂志,2024,39(01):83-88.DOI:10.13201/j.issn.1001-1420.2024.01.016. 本平台旨在为医疗卫生专业人士传递更多医学信息。本平台发布的内容,不能以任何方式取代专业的医疗指导,也不应被视为诊疗建议。如平台信息被用于了解医学信息以外的目的,本平台不承担相关责任。本平台对发布的内容,并不代表同意其描述和观点。若涉及版权问题,烦请权利人与我们联系,我们将尽快处理。
